Allyz by Allianz
Travel, Insurance website

CONTEXT
Allianz is one of the big client of the digital Vanksen agency.
The existing project, the work was to improve the User journey, in particular that of the travel wallet and to add new functionalities.
THE CHALLENGE
Evangelize UX with Allianz. Train the Allianz teams to work in Agile process (SCRUM).
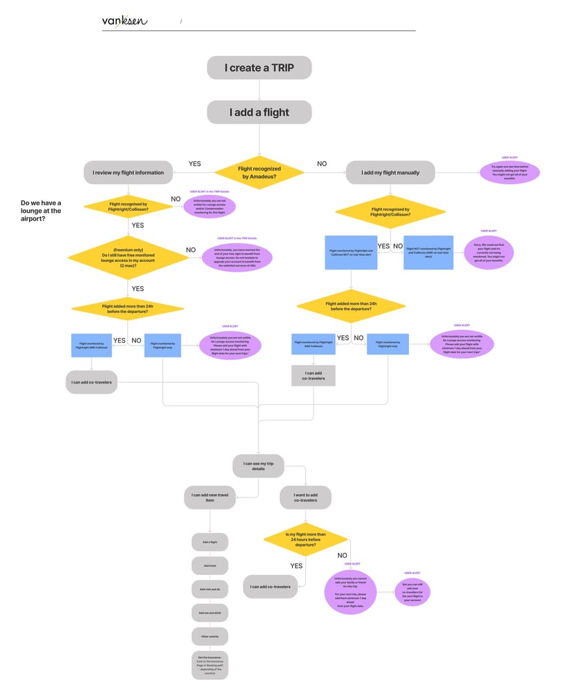
WORK & PROCESS
- Redefining journeys
- Improving navigation and AI
- Integrating new digital products and functionalities on the existing site
🤓 The Allianz teams had direct access to my wireframes/mockups in Figma and submitted comments so that I could produce quickly.
EXAMPLES
Wireflow - Account: In order to quickly execute the wireframe/wireflow, I retrieved the existing mockups that I updated. So there is a part in wireframe/mockups.


